Potassium diformate (KDF) and betaine hydrochloride are two crucial additives in modern feed, especially in swine diets. Their combined use can produce significant synergistic effects.
Purpose of Combination: The goal is not simply to add their individual functions, but to synergistically promote animal (especially pig) growth performance, gut health, and stress resistance through different mechanisms of action.
- Potassium Diformate (KDF): Primarily acts as the "Guardian of Gut Health" and the "Antimicrobial Vanguard."
- Betaine Hydrochloride: Primarily acts as the "Metabolic Regulator" and the "Osmoprotectant."
Used together, they can achieve a 1+1 > 2 effect.
Detailed Mechanism of Synergistic Action
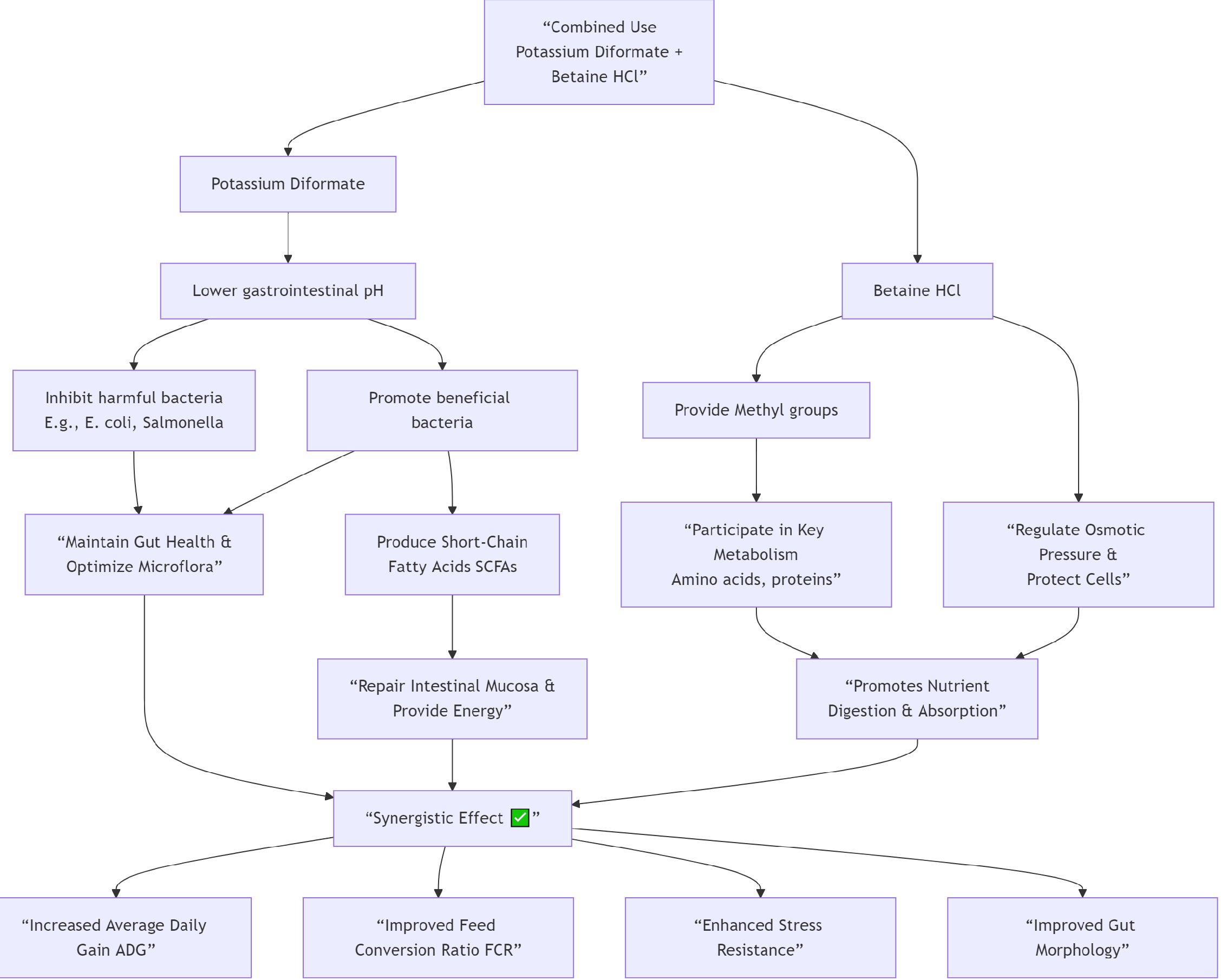
The following flowchart visually illustrates how the two work synergistically within the animal's body to jointly promote health and growth
Specifically, their synergistic mechanism is reflected in the following key aspects:
1. Jointly Lower Gastric pH and Initiate Protein Digestion
- Betaine HCl provides hydrochloric acid (HCl), directly lowering the pH of the stomach contents.
- Potassium Diformate dissociates into formic acid in the acidic environment of the stomach, further intensifying the acidity.
- Synergy: Together, they ensure the gastric juice reaches a more suitable and stable low pH. This not only efficiently activates pepsinogen, significantly improving the initial digestion rate of proteins, but also creates a powerful acidic barrier that inhibits most harmful microorganisms entering with the feed.
2. A "Combo" for Gut Health Maintenance
- Potassium Diformate's core function is that the formic acid released in the gut effectively inhibits Gram-negative pathogens (e.g., E. coli, Salmonella) while promoting the growth of beneficial bacteria like lactobacilli.
- Betaine, as an efficient methyl donor, is essential for the rapid proliferation and renewal of intestinal cells, helping to repair and maintain a healthy intestinal mucosal structure.
- Synergy: Potassium diformate is responsible for "clearing the enemy" (harmful bacteria), while betaine is responsible for "reinforcing the walls" (intestinal mucosa). A healthy gut structure better absorbs nutrients and blocks the invasion of pathogens and toxins.
3. Improved Nutrient Digestibility
- A healthy intestinal environment and optimized microflora (driven by KDF) inherently enhance the ability to digest and absorb nutrients.
- Betaine further improves overall feed utilization efficiency by participating in protein and fat metabolism.
- Synergy: Gut health is the foundation, and metabolic promotion is the升华. Their combination significantly lowers the Feed Conversion Ratio (FCR).
4. Synergistic Anti-Stress Effects
- Betaine is a well-known osmoprotectant. During stressful states such as piglet weaning, hot weather, or vaccination, it helps cells maintain water and ion balance, ensuring normal physiological function and reducing diarrhea and growth checks.
- Potassium Diformate directly reduces the primary causes of diarrhea and inflammation by inhibiting intestinal pathogens.
- Synergy: In the weaned piglet stage, this combination has proven very effective in reducing diarrhea rates, improving uniformity, and increasing survival rates. During heat stress, betaine helps maintain fluid balance, while a healthy gut ensures higher nutrient absorption even when feed intake decreases.
Combined Usage Recommendations and Precautions
1. Application Stages
- Most Critical Stage: Weaned Piglets. At this stage, piglets have insufficient gastric acid secretion, experience high stress, and are prone to diarrhea. The combined use is most effective here.
- Growing-Finishing Pigs: Can be used throughout the cycle to promote growth and improve feed efficiency.
- Poultry (e.g., Broilers): Also shows good results, particularly in controlling diarrhea and promoting growth.
- Aquatic Animals: Both are effective feeding attractants and growth promoters, with good combined effects.
2. Recommended Dosage
The following are suggested starting ratios, adjustable based on actual species, stage, and feed formulation:
| Additive | Recommended Inclusion in Complete Feed | Notes |
|---|---|---|
| Potassium Diformate | 0.6 – 1.2 kg/ton | For early-weaned piglets, use the higher end (1.0-1.2 kg/t); for later stages and growing pigs, use the lower end (0.6-0.8 kg/t). |
| Betaine Hydrochloride | 1.0 – 2.0 kg/ton | Typical inclusion is 1-2 kg/ton. When used to replace part of the methionine, precise calculation based on chemical equivalence is required. |
A common effective combination example: 1 kg Potassium Diformate + 1.5 kg Betaine HCl / ton of complete feed.
3. Precautions
- Compatibility: Both are acidic substances but are chemically stable, compatible in feed, and have no antagonistic effects.
- Synergy with Other Additives: This combination can also be used alongside probiotics (e.g., Lactobacilli), enzymes (e.g., protease, phytase), and zinc oxide (where permitted and at allowed doses) to produce broader synergistic effects.
- Cost-Benefit Analysis: Although adding both additives increases cost, the economic benefits gained through improved growth rates, lower FCR, and reduced mortality typically far outweigh the input cost. Especially in the current context of restricted antibiotic use, this combination is a highly cost-effective solution for healthy farming.
Conclusion
Potassium Diformate and Betaine Hydrochloride are a "golden pair." Their combined use strategy is based on a deep understanding of animal physiology and nutrition:
- Potassium Diformate works "from the outside in": It creates the optimal environment for nutrient absorption by regulating gut microbes and pH.
- Betaine works "from the inside out": It enhances the body's own nutrient utilization efficiency and anti-stress capacity by regulating metabolism and osmotic pressure.
Scientifically incorporating both into feed formulations is an effective strategy for achieving antibiotic-free farming and improving animal production performance.
Post time: Oct-30-2025
